新型冠状病毒感染的肺炎
防治知识问答(公众普及版)
成都市卫生健康委员会
成都市疾病预防控制中心
2020年1月
目 录
一、什么是新型冠状病毒?
二、人感染了新型冠状病毒后会有哪些症状?
三、新型冠状病毒能够在人际间传播吗?
四、目前有没有针对新型冠状病毒的疫苗?
五、个人如何预防新型冠状病毒感染?
六、如何降低旅行中感染新型冠状病毒的风险?
七、出现发热、乏力等症状时应该怎么办?
八、去医院就诊时要注意什么?
九、什么是密切接触者?如果你是密切接触者应该做些什么?
十、如果被诊断感染了新型冠状病毒,怎么办?
十一、近期去过武汉及疫情高发地区,返回居住地后应注意什么?
十二、面对此次疫情,可能会出现哪些心理问题?
十三、如果产生上述生理心理反应,应该怎么办?
十四、如果一直处于恐慌紧张中,无法放松和休息怎么办?
十五、如果有家人接受集中隔离,该怎么帮忙?
十六、确诊和疑似病例、密切接触者有哪些权益和法律义务?
十七、近期参加公共场所聚集性活动或到娱乐场所有什么注意事项?
注:本手册内容是基于国家卫生健康委员会、中国疾病预防控制中心等部门发布的核心信息编制的。我们将及时更新最新防治知识。

一、什么是新型冠状病毒?
冠状病毒是自然界广泛存在、非常普通的一类病毒的统称,因该病毒形态在电镜下观察类似王冠而得名。本次发现的新型冠状病毒是以前未在人体中发现的冠状病毒
新毒株(世卫组织命名为2019-nCov,即2019新型冠状病毒)。此外,目前已知感染人的冠状病毒有6种。其中4种在人群中较为常见,致病性较低,一般仅引起类似普通感冒的轻微呼吸道症状;另外2种是我们熟知的SARS(严重急性呼吸综合征)冠状病毒和MERS(中东呼吸综合征)冠状病毒。
1月20日,国家卫生健康委将新型冠状病毒感染的肺炎纳入乙类传染病,并采取甲类传染病的预防、控制措施,同时纳入《中华人民共和国国境卫生检疫法》规定的检疫传染病。
二、人感染了新型冠状病毒后会有哪些症状?
新型冠状病毒感染的肺炎患者目前已知症状以发热、乏力、干咳为主要表现,并逐渐出现呼吸困难,严重者表现为急性呼吸窘迫综合征、脓毒症休克、代谢性酸中毒和凝血功能障碍。
三、新型冠状病毒能够在人际间传播吗?
现有的证据显示,新型冠状病毒可能通过飞沫传播和接触传播。例如:
1.通过咳嗽或打喷嚏在空气中传播;
2.没有安全防护情况下与病人密切接触;
3.触摸被污染的物体表面,然后用被污染的手触碰嘴巴、鼻子或眼睛等;
4.接触到可疑的被感染的动物。
四、目前有没有针对新型冠状病毒的疫苗?
新型冠状病毒目前暂时无可用疫苗,也尚无有效抗病毒药物。
五、个人如何预防新型冠状病毒感染?
1.保持手卫生。咳嗽、饭前便后、接触或处理动物排泄物后,要用流水洗手,或者使用含酒精成分的免洗洗手液。(正确洗手的方法见附件)
2.保持室内空气的流通。避免到封闭、空气不流通的公众场所和人多集中地方,必要时请佩戴口罩。(正确戴口罩的方法见附件)
3.咳嗽和打喷嚏时使用纸巾或用手肘遮掩口鼻,防止飞沫传播。不要打完喷嚏后揉眼睛或者接触粘膜的部位。(咳嗽、打喷嚏正确姿势见附件)
4.医院就诊或陪护就医时,一定要正确佩戴好医用外科口罩。
5.养成良好安全的饮食习惯,处理生食和熟食的切菜板及刀具要分开,肉类和蛋类应彻底煮熟。不吃野生动物。
6.尽量避免在未加防护的情况下接触野生或养殖动物。
六、如何降低旅行中感染新型冠状病毒的风险?
外出旅游出差时,如有发热、咳嗽等呼吸道感染症状,应该戴上口罩,立即通知导游或酒店职员,尽快到附近医院的发热门诊或定点医疗机构就诊,并如实告知是否去过武汉及疫情高发地区或接触过来自上述地区的人员的关键信息,以便医生及时准确判断。
七、出现发热、乏力等症状时应该怎么办?
1.出现发热、乏力、干咳等症状不一定是感染了冠状病毒,应及时到正规医疗机构就诊,向医生详细告知个人症状和近期活动情况。
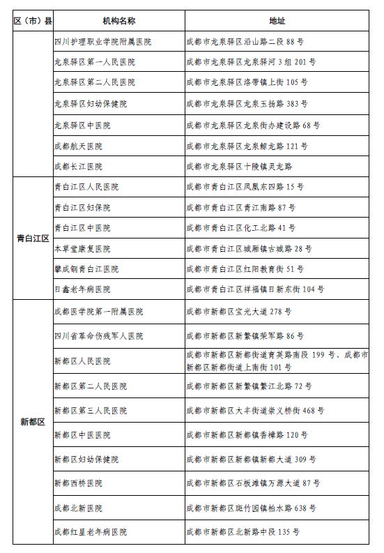
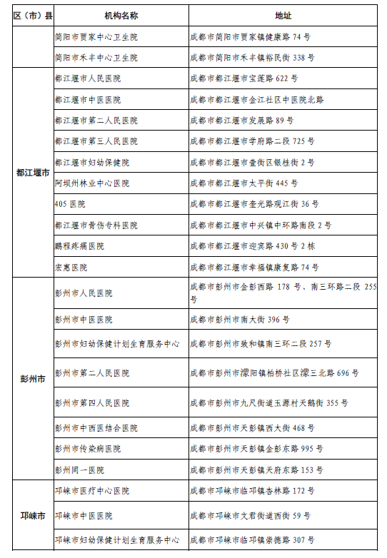
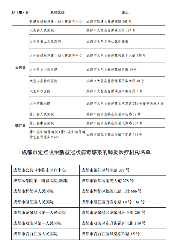
2.如果发病前14天内曾到武汉及疫情高发地区旅行,或发病前14天内接触过来自上述地区的发热伴呼吸道症状的患者;或出现小范围的聚集发病,应到当地指定的医疗机构就诊、排查。(成都市17家定点医疗机构和197家发热门诊地址见附件)
八、去医院就诊时要注意什么?
1.详细告知医生患病情况和就医过程,尤其要告知近期是否有武汉旅行史以及是否与可疑患者或动物有接触史。
2.诊疗过程中应佩戴外科口罩,保护自己和他人。
九、什么是密切接触者?如果你是密切接触者应该做些什么?
1.密切接触者是指与病例发病后有如下接触情形之一,但未采取有效防护者:(1)与病例共同居住、学习、工作,或其他有密切接触的人员,如与病例近距离工作或共用同一教室或与病例在同一所房屋中生活;(2)诊疗、护理、探视病例的医护人员、家属或其他与病例有类似近距离接触的人员,如直接治疗及护理病例、到病例所在的密闭环境中探视病人或停留,病例同病室的其他患者及其陪护人员;(3)与
病例乘坐同一交通工具并有近距离接触人员,包括在交通工具上照料护理过病人的人员;该病人的同行人员(家人、同事、朋友等);经调查评估后发现有可能近距离接触病人的其他乘客和乘务人员;(4)现场调查人员调查后经评估认为符合其他与密切接触者接触的人员。
2.密切接触者应进行医学观察,主动配合卫生健康部门做好健康询问及隔离。隔离期间如有身体不适,应及时报告留观点工作人员。隔离至末次接触后14天。
十、如果被诊断感染了新型冠状病毒,怎么办?
1.要主动配合隔离治疗,接受健康检查和流行病学调查,如实提供个人接触史,不得逃避管理。
2.接受卫生部门的随访管理,做好个人防护,减少与他人的近距离接触,如实报告个人病情变化。
3.不要紧张,保持心情轻松,遵医嘱科学安排睡眠和运动,注意加强营养。要相信新型冠状病毒感染的肺炎是可防可控可治的。
十一、近期去过武汉及疫情高发地区,返回居住地后应注意什么?
1.主动向居住地社区居委会、街道办事处或乡镇政府报备来蓉时间、交通方式、同行人员、抵蓉后每日活动情况。
2.在抵蓉后居家隔离14天。在此期间不走亲访友、不聚餐、不在家中接待客人;不去商场、电影院等人群密集场所。若必须出门,请正确佩戴医用口罩,避免近距离与人面对面交谈。
3.居家隔离期间注意家庭内环境清洁,适当通风,每日至少开窗通风2次,每次20分钟。
4.配合社区工作人员观察记录自己和家人的健康状况。如出现乏力、发热、咳嗽等症状。请戴上口罩立即到就近的发热门诊就诊。
5.若接到医务人员通知,请务必积极配合相关调查、隔离和消毒等处置措施。
十二、面对此次疫情,可能会出现哪些心理问题?
面对此次疫情,人们可能会出现以下心理问题:有些人心烦意乱、紧张焦虑、容易愤怒、指责抱怨;有些人感到孤立无助、沮丧悲观;有些人变得注意力不集中、茫然失措、难以照顾好自己和家人;有些人会有行为笨拙、行为冲动、甚至会有攻击行为;还有些人会通过大量饮酒及吸烟来缓解紧张情绪。甚至有些人会出现心跳加快、食欲下降或进食过多、恶心呕吐 、腹泻、头痛、疲乏、入睡困难、睡眠浅及多梦等不适症状。
当出现上述反应时,请广大市民不要惊慌,不要过度担心,这些都是人们在经历疫情后的正常反应。
十三、如果产生上述生理心理反应,应该怎么办?
1.不把所有注意力集中在疫情上,不过度关注,不长时间阅读相关信息。
2.做一些自己喜欢的事情分散注意力,比如读书、游戏、看看综艺节目等。
3.适量锻炼身体。参加一些令人愉悦的活动,如跑步、打羽毛球,做瑜伽等,既能增强体质和抵抗力,也能调动身体活力,改善紧张情绪、放松心情。
4.尝试一些平时没做过的新事物,如学做糕点、某种菜肴、画画等。学习新事物能够收获不一样的乐趣和平静。
十四、如果一直处于恐慌紧张中,无法放松和休息怎么办?
如果你发现自己处于高度焦虑中,甚至出现肌肉紧张、不自主的身体震颤或发抖,胸闷气短、呼吸困难、全身无力、无法入睡等不适症状,请有意识地让自己放松,你可以通过深呼吸、放声大喊、洗热水浴、听音乐等方式让自己肌肉松弛、精神放松,从而改善症状。如果这些症状持续存在,无法自行缓解,请前往医院寻求心理医生的帮助。(成都市防控新冠肺炎心理援助咨询热线电话见附件)
十五、如果有家人接受集中隔离,该怎么帮忙?
1.可以通过打电话、发短信,倾听他们的感受,鼓励他们,让他们减少孤单的感觉;
2.如果自己也有一些恐慌情绪,要先关注自己的身心健康,处理了自己的压力,才能更好地支持被隔离的家人。
3.对被隔离的家人保持“适度”的关心,不要过分夸张,这会增加他们的紧张感受。
4.如果发现家人行为异常,及时联系隔离点医护人员。
十六、确诊和疑似病例、密切接触者有哪些权益和法律义务?
按照成都市新型冠状病毒感染的肺炎疫情防控指挥部发布的《关于切实做好突发公共卫生事件Ⅰ级响应工作的通知》要求,确诊和疑似病例在定点医疗机构实施集中隔离治疗,根据有关诊疗方案符合出院标准的准予出院,解除隔离。密切接触者由各区(市)县组织实行定点集中隔离医学观察。
确诊和疑似病例在接受隔离治疗期间,享受免费医疗救治政策。密切接触者在接受集中隔离医学观察期间,享受所在单位在岗待遇。
对不服从隔离相关要求的,按照《中华人民共和国传染病防治法》强制执行。
十七、近期参加公共场所聚集性活动或到娱乐场所有什么注意事项?
按照成都市新型冠状病毒感染的肺炎疫情防控指挥部发布的《关于切实做好突发公共卫生事件Ι级响应工作的通知》要求,在机场、火车站、长途汽车客运站、高速路出入口等重点区域设立检疫站,对所有来往人员进行体温检测,请来往上述地点的市民积极配合,做好体温检测。
目前已停止组织和许可大型群众型活动,暂停室内体育赛事、展览展销、演唱会等活动;全市各级公共图书馆、文化馆、公共博物馆全部暂行闭馆;所有歌舞娱乐、游戏游艺、互联网上网服务场所暂停营业。请市民朋友尽量减少外出,避免前往人员密集场所,减少聚会聚餐等集体活动。
附件一:
一、新型冠状病毒防护——正确洗手
(一)掌握洗手的时机:简单而言就是“饭前便后”,即触摸“易感”部位之前,接触污染物品之后。具体包括以下几种情况:
以下情况也别忘了洗手:

1.人流密集的公共场所,与陌生人肢体接触后
2.接触过公共物品,如电梯扶手、按钮、公用电话后
3.户外运动、玩耍后
4.超市或商场购物后
5.接触钱币后
6.佩戴隐形眼镜前
7.吃药、往伤口上涂抹药物之前
8.抱孩子、喂孩子食物前,处理婴儿粪便后
(二)学会正确的洗手方法

0.在流动水下,使双手充分淋湿。
1. 取适量洗手液或肥皂,均匀涂抹至整个手掌、手背、手指和指缝。
2. 双手掌心搓摩。
3. 右掌心覆盖左手背,十指交叉,反之亦然。
4.双手掌心相对,十指交叉。
5. 指背叠于另一手掌心十指相扣。
6. 右手握左手大拇指,旋转搓摩,反之亦然。
7.右手五指并拢于左掌心,正反方向旋转搓摩,反之亦然。
8.用水清洗双手。
9.用干净的纸巾或毛巾擦干。
10. 用干净的纸巾或毛巾垫着关水龙头,或者捧清水将水龙头冲洗干净再关闭水龙头。
二、新型冠状病毒防护——正确戴口罩
(一)什么时候需要戴口罩?
1.觉得不太舒服,去医院看病的时候。如果你感冒发烧,请务必戴上口罩;
2.乘坐公共交通工具的时候。
3.需要在相对密闭的、人多的空间中停留较长时间。
4.可能与患者近距离接触时。
(二)怎样正确佩戴口罩?


1.首选一次性外科口罩,建议购买正规企业的产品。
2.注意一次性外科口罩有里外之分,白色面应该向内贴着嘴鼻,蓝色面朝外。
3.佩戴时,要将折面完全展开,将嘴、鼻、下颌完全包住。
4.然后压紧鼻夹,使口罩与面部完全贴合。
5.戴好后自行检查是否完全包裹面部,鼻夹处是否贴合。
6.不要重复使用一次性外科口罩。使用过的口罩应包裹后作为有害垃圾处理。(有条件的,作为医疗垃圾处理)
7.摘口罩的时候,尽量不要触摸口罩的外侧,摘下口罩后记得立即洗手。
三、新型冠状病毒防护——咳嗽、打喷嚏正确姿势
当你咳嗽或打喷嚏时,尽量避开人群,用纸巾、手绢捂住口鼻,防止唾液飞溅。避免用双手遮盖口鼻,因为这会让手沾染上病菌,也会将病菌传染给别人。
如果临时找不到手帕或纸巾,情急之下,可以用手肘的衣袖内测来代替手捂住口鼻。弯曲手肘后,再靠近口鼻。这个动作可以将喷出的飞沫阻挡在手肘皮肤或者衣服上,而这个部位较为干燥,且不容易再接触其他公用物品,可以有效阻断病菌的传播。
使用后的纸巾不要随便乱扔,要丢到垃圾桶里。
咳嗽或打喷嚏后要立即清洗双手或使用免洗消毒液进行手消毒。
如果患有呼吸道疾病,外出时要佩戴口罩,同时与他人保持一定的距离。说话语音不要过大,避免“唾沫横飞”。











